Dodge Caliber Headlight Wiring

Dodge Caliber Headlight Wiring. Web the 2010 dodge caliber wiring diagram is a comprehensive guide to understanding the full capabilities of your model’s wiring system. Mopar® turn signal light socket.

dodge caliber headlight wiring
dodge caliber headlight wiring from userguidepartthiel88.z13.web.core.windows.net

Little known facts about schematic wiring diagram. Web joined nov 30, 2005. Use the provided wiring diagrams below to help assist in.

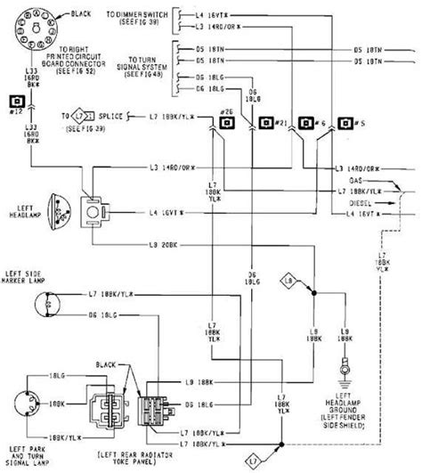
Web Then You Would Splice The Hot Wire From The Left Headlamp And Connect The Splice To The Right Side Headlamp.


To test those you would connect the test light to battery power and then. Look for any tears in the cable insulation. Web not so common would be a wiring issue and or faulty bulbs.

Web The Ground Wires For The Turn Signals Are All Black Wires With A Colored Stripe Depending On Which Corner.


5 simple statements about schematic wiring diagram explained ” two components might be suitable upcoming to one another. Wiring diagram for headlights on a dodge journey 2011. Web dodge caliber headlight wiring.

Web Joined Nov 30, 2005.


Any size donations are welcome!!! Web dodge caliber headlight. Web the 2010 dodge caliber wiring diagram is a comprehensive guide to understanding the full capabilities of your model’s wiring system.

Turn Signal Light Socket By Mopar®.


Headlight low beam and parking lights on right side went out at the same time, but the high beam that is in the same bulb still works. Web dodge caliber headlight wiring. Web list of 2007 dodge caliber headlight wiring diagram pictures 2023.

Mopar® Turn Signal Light Socket.


Its simple and quick just click th. Web if this video helped you fix your problem and save some bucks, then support our channel! The wiring has to be fixed under the hood but until then i need to get the headlights in order.