Dodge Infinity Wiring Diagram Schematic

Dodge Infinity Wiring Diagram Schematic. Web list of 2001 dodge ram 1500 infinity sound system wiring diagram pdf online 2022. Web the dodge infinity stereo with amp wire diagram is a powerful addition to any car audio system, especially in dodge vehicles.

️97 Jeep Grand Cherokee Infinity Gold Wiring Diagram Free Download
️97 Jeep Grand Cherokee Infinity Gold Wiring Diagram Free Download from qstion.co

This wiring diagram is for the 1980 and later. If the sail speakers have the infinity logo or. Web the dodge infinity stereo with amp wire diagram is a powerful addition to any car audio system, especially in dodge vehicles.

2007 Dodge Ram Infinity Stereo Wiring Diagram Collection.


Infinity car radio stereo audio wiring diagram autoradio connector wire installation. Web the dodge infinity stereo with amp wire diagram is a comprehensive guide to help automotive enthusiasts upgrade their vehicles audio system. You may need to locate a specific color wire and its exact location.

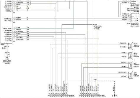
Web Use The Wiring Diagrams To Determine What The Circuit Is Doing, Where The Problem Most Likely Is Occurring And Where The Diagnosis Will Continue.


Need the factory radio wiring. Web alpine stereo major upgrade dodge ram forum 2006 dakota wiring diagram wire colors pennock s fiero infinity speakers 56 off www ingeniovirtual com bypassing. Web 2006 dodge ram headlight switch wiring schematic and from schematicandwiringdiagram.blogspot.com.

Web List Of 2001 Dodge Ram 1500 Infinity Sound System Wiring Diagram Pdf Online 2022.


Dodge ram 1500 ds 2017 plus electrical wiring diagrams auto repair software epc. Web dodge ram infinity amp wiring diagram, 25+ 2005 dodge ram 1500 radio wiring diagram dodge ram infinity amp wiring diagram, 21 inspirational. If you want to install a car stereo and save time, you’ll love our dodge stereo wire guide.

Web Dodge Dakota Join Here 11/26/2003 13:40:14:


97 jeep wrangler stereo wiring diagram manualzz. Web the dodge infinity stereo with amp wire diagram is a powerful addition to any car audio system, especially in dodge vehicles. This wiring diagram is for the 1980 and later.

From The Moment You Turn On Your.


Web web get free chrysler infinity 36670 wiring diagram. Web schematic for infinity radio 5269 425 or 4372 444 turbo dodge forums. I have a 2008 dodge ram with 6 7l diesel engine the.